3D file format conversion tools

Updated: June 2, 2012

I am always on a hunt after useful 3D programs, even if their only purpose is to convert my art files from one format to another. Plugins, extensions, you name it. For example, Ruby scripts for Google SketchUp, both for Kerkythea and POV-Ray, are probably the next best thing since computers were invented. And then, let's not forget how to work with Collada in Blender.

Next on the menu, a whole bunch of nice tools, which I'm going to explore today. Let me be frank, I cannot guarantee any quality or success, only that at the end of the day, you will know whether you've gained a new set of programs for your toolbox or not. We will see what other free tools we have at our disposal, which might one day help bring out the little Monet inside each one of us into the glaring spotlight.

Teaser

3D Object Converter

homepage

3D Object Convert is a 3D polygon model translation software. The program is available as shareware, with the price of USD50. The free version will allow you to convert to and from a limited number of file formats. My testing shows it's a decent enough program, although it did not always pick custom textures from external images, probably because they were hard-coded in the imported XML file. Other than that, I did not like the lack of ability to freely rotate or move the model in all three dimensions.

Homepage

Testing

MeshLab

homepage

Quoting from the official website, MeshLab is an open source, portable, and extensible system for the processing and editing of unstructured 3D triangular meshes. The system aims to help the processing of the typical not-so-small unstructured models arising in 3D scanning, providing a set of tools for editing, cleaning, healing, inspecting, rendering and converting this kind of meshes.

What interested me most was the ability to both import and export models in numerous formats, including PLY, STL, OFF, OBJ, 3DS, COLLADA, VRML, DXF, GTS, plus several others. I tested the conversion fidelity with DAE and 3DS and found them satisfactory.

MeshLab is available in most Linux distribution repositories, so the installation should be a breeze. The program comes with a rich, friendly interface, although to master it, you will need to spend quite some time studying the tool. Overall, I'm quite pleased. The program is free and powerful and should serve you well. Now, I must admit I've tried only a small subset of features, so there's much more left to explore. Stay tuned for updates.

MeshLab, in repos

Import options

Export 3DS

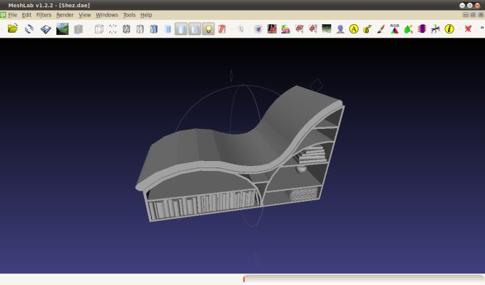
Working with MeshLab

Babel3D

homepage

Babel3D is an online translation service that you can use to convert between popular 3D formats, like SketchUp, Wavefront OBJ and 3DS. Babel3D is not free. Each online conversion will cost you USD0.99, however, if you register, your account will be credited with 10 free translations. The file upload limit is 50MB.

Babel3D

Registration is quick and simple and you're not asked to provide any personal identification details, except a valid email address. You start with a promised USD9.90 limit. Once your model is uploaded, the translation takes a few minutes.

Converted model

I must admit I was quite pleased with the conversion speed and quality. Of the three available options listed here, Babel3D provided the best results. The model was converted with accuracy and all custom textures were properly exported. Indeed, I fired up Blender to check the results. No complaints there.

Babel#D results

Conclusion

This article introduces three useful programs/services for popular 3D file format conversions. MeshLab is the only free solution, plus it comes with a lot of extras. Babel3D offers the best results. You also get a very fair 10 free conversions head start. All in all, you now have many options and abilities to work with your models, enhancing and enriching your art work.

Soon, we will have yet another nifty tutorial that will teach you a few more 3D tricks. Meanwhile, you might want to explore my 3D galleries. You might actually find something you like. Well, I guess that would be all.

Cheers.